Balises HELLSCHREIBER
Brève histoire du Hellschreiber,
ce système de transmission méconnu

C'est en 1929
que Rudolf Hell, docteur ingénieur allemand, inventa ce moyen de
transmission de textes lisibles sur une bande de papier. Après quelques
améliorations, ce système a été utilisé fréquemment sur le terrain par
la Wehrmacht, ce qui prouve son efficacité (environ 14 000 machines
construites). Son utilisation a perduré jusqu'aux années 1980 et
il est tombé dans l'oubli jusqu'à ce que des radioamateurs reprennent
ce mode de transmission avec des machines d'époque, peu après la
guerre.

Ces machines, devenues
rares et chères, sont maintenant remplacées par l'informatique.
Si le charme a disparu, l'efficacité est restée mais le nombre
de radioamateurs utilisant ce mode désuet reste malheureusement assez
confidentiel. Pourtant l'informatique apporte la facilité et le
discret "prrrrt prrrrt prrrrt" entendu parfois sur
les bandes décamétriques, rappelle que ce mode de transmission,
complètement différent des autres, existe encore.

La machine est
entièrement électromécanique
avec une électronique à tubes simplifiée. Les lettres et chiffres
sont décomposés en points (pixels) sur une matrice de 7 x 7. Dans
cette matrice, le balayage du caractère s'effectue dans la première
colonne de gauche, de bas en haut, puis dans la deuxième de bas
en haut et ceci jusqu'à la septième. Il n'y a que
des majuscules et très peu de signes de ponctuation comme
on peut le voir sur la bande ci-dessus qui représente, sur un écran,
la bande de papier qui sort de la machine après impression.
Si il y a la moitié des caractères
au-dessus et en dessous des lettres transmises, c'est pour que le
texte soit lisible même si les vitesses de transmission et de
réception ne sont pas identiques ou s'il y a une dérive
de l'une par rapport à l'autre. Le texte est alors incliné mais
parfaitement lisible. La vitesse de transmission est de
2,5 caractères par seconde, soit une vitesse de 122,5 baud.
C'est un mode de transmission très efficace
et comparé à la télégraphie (appelée improprement CW) la vitesse
de transmission maximum est en moyenne de 25 mots par minutes,
ce qui correspond à une bonne vitesse de manipulation et la
bande occupée est un peu plus large mais nettement moins que la
BLU, par exemple. Pour la petite histoire,
concernant la machine mécanique, l'opérateur était obligé de
suivre le rythme d'envoi des caractères et il ne pouvait aller plus
vite comme sur une machine à écrire ordinaire. Il devait donc appuyer
légèrement sur la touche suivante jusqu'à ce qu'elle soit libérée
mécaniquement. Cela demandait une certaine habitude que nous n'avons
pas à acquérir grâce au buffer de caractères du système informatique.
On peut même commencer à taper avant la fin du message du correspondant
!
La transmission peut se faire par ligne
téléphonique ou bien par radio. En filaire, c'est une tonalité de
900 Hz qui est utilisée. Par voie hertzienne, on a le choix
entre la modulation par tonalité (MCW) ou directement la manipulation
télégraphique (CW) de l'émetteur.
Actuellement on
trouve des programmes très efficaces et nous n'en citerons que deux
gratuits. Le premier, destiné uniquement à ce mode et très sophistiqué, a été élaboré par IZ8BLY
et on le trouve à cette adresse : http://antoninoporcino.xoom.it/Hell L'autre
est le véritable couteau suisse des modes numériques et comporte
naturellement le mode Hell sous toutes ses formes. C'est Fldigi
disponible à l'adresse suivante : http://www.w1hkj.com/download.html
L'informatique a permis de passer de ce "Fuzzy
Modes" à des modes rigoureusement numériques, basés
sur le même principe et d'une efficacité supérieure mais qui ne
possèdent plus ce charme désuet.
Signalons
pour les fans d'iPad ou d'iPhone (si si, il y en a !) qu'un programme d'émission
réception en Hellschreiber est disponible sur AppleStore à un prix
dérisoire de 2,99 $ : http://www.blackcatsystems.com/ipad/iPad_iPhone_Hellschreiber.html
Tout
ceci n'est qu'un aperçu de ce mode de transmission et une consultation sur
le web par un moteur de recherche vous apportera de plus amples
renseignements.
1er projet

Le
cœur du dispositif est un Arduino Nano programmé pour délivrer une
séquence en Feld-Hell puis une en morse. Elles sont personnalisables
dans le logiciel. Une variable importante
est la dérive possible entre les vitesses d'émission et de réception,
ce qu'on appelle le SLANT. Il est possible de l'ajuster dans
le logiciel de réception, mais en considérant que le correspondant
a bien la bonne vitesse. On peut donc se servir de cette balise
et c'est son principal but, pour corriger le slant dû principalement
à la fréquence d'horloge de la carte son. La vitesse de transmission
est de 2,5 caractères par seconde, ce qui correspond à 400 millisecondes.
Entre deux Nano, il y aura toujours une
légère différence de fréquence du quartz de 16 MHz, d'où la nécessité
de corriger l'écart. On va utiliser un fréquencemètre en mode
périodemètre pour mesurer cet écart. Pour ne pas perturber cet appareil,
il faut que le signal à mesurer ne soit constitué que d'un pixel
(sur les 49), ce qui représente un "pulse" toutes
les 400 ms. Ce "pulse" aura donc une durée de 400/49
= 8,2 ms. Comme ce signe n'existe pas dans la police Hell, nous
l'avons créé et il n'est utilisé que pour faire cette mesure.
Dans le programme, cette intervalle entre
deux caractères est représenté par le chiffre entre parenthèses de l'instruction "delayMicroseconds(4057L);".
Il faudra le modifier par approximations successives jusqu'à mesurer
exactement 400 ms avec le périodemètre.
La
sortie BF n'est pas une sinusoïde mais plutôt un triangle, ce qui
pourrait induire des distorsions si on l'utilise pour moduler un émetteur
BLU (à vérifier). Par contre la sortie CW est parfaite pour manipuler l'émetteur,
si cela est possible.
Pleinement fonctionnel,
on voit cependant que la forme des signaux n'est pas parfaite mais
largement suffisante pour en faire une petite balise ou après extension,
une transmission automatique de données.
SCHÉMA

CIRCUIT
IMPRIMÉ (Côté composants, cuivre en transparence)

Le
code : balise-hellschreiber.ino
: 
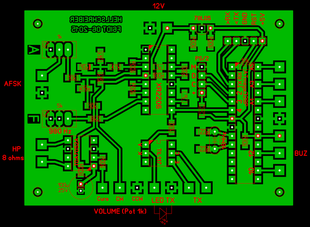
2eme projet (plus ancien)

Ce petit projet
à base d'Arduino trouvé sur le blog de K6HX nous a plu et après l'avoir
testé sur une plaque d'essai, il s'est retrouvé sous forme de circuit
imprimé.
SCHÉMA

Nous
avons prévu un connecteur pour clavier PS/2, dans l'éventualité
d'une future extension. Note
à propos du XR2206 : EXAR a arrêté la fabrication de ce circuit
en 2011. Par contre on en trouve facilement sur eBay à des prix
n'ayant rien à voir avec ceux du modèle original. Il s'agit
de clones chinois dont
la distorsion du signal sinusoïdal est visible à l'oscilloscope
par comparaison avec un circuit d'époque. Dans cette application
cela offre moins d'importance que dans le cas d'un générateur BF.
CIRCUIT
IMPRIMÉ (Côté composants, cuivre en transparence)

PROGRAMMATION
Petite
explication sur le codage des caractères :
Prenons
en exemple le chiffre 9 dont le codage est le suivant :
{'9', {0x0786, 0x0cc6, 0x0c4c, 0x0c58, 0x07f0,
0x0000, 0x0000}},
Pour obtenir ces valeurs hexadécimales nous dessinons
le caractère de la façon suivante :

Remarque : Par rapport
au code d'origine, certaines lettres ou chiffres ont été redessinés.
Le
code : hellschreiber.ino
: 
GENERATEUR de TOP HORAIRE
Pour
pallier à la mauvaise réception des émetteurs VWW qui transmettent
des signaux horaires (mais d'ailleurs sans bien comprendre comment
on peut utiliser ces signaux), nous avons développé ce petit module très
simple qui, à partir de la réception d'un GPS, va délivrer une impulsion
de 8 ms toutes les secondes. Ce signal
permet de régler la dérive éventuelle de l'oscillateur de
la carte son et ainsi d'avoir, sur la pseudo bande de papier,
une écriture rectiligne (400 ms exactement entre deux caractères).
A notre connaissance, seulement deux logiciels
de décodage permettent ce réglage. Le logiciel de IZ8BLY, d'une
façon peu pratique, par tâtonnement et celui de F6CTE (MultiPSK)
qui le permet en temps réel.
Principe:
Le
module récepteur GPS fournit un créneau positif de 5 volts d'amplitude
et de durée 100 ms. Ce signal attaque un 74LS123 qui produit sur
la sortie Q une impulsion de 8 ms qui correspond à 1 pixel. Un optocoupleur
se charge d'isoler les masses pour éviter toute interférence. Ce
montage étant censé manipuler un émetteur CW, nous n'avons pas prévu
de signal BF. Au cas où l'on voudrait quand même en avoir un, il
faut rajouter un oscillateur formé par deux portes d'un CD4011.
Nous donnons le schéma, il a été testé mais le circuit imprimé n'a
pas été réalisé.
Le
réglage est effectué sur son propre PC ou sur le PC du correspondant, en
manipulant l'émetteur par le signal du générateur, soit en n'ayant
que la tonalité locale sans émettre, soit en émettant.
Idéalement
il faudrait avoir un top (un pixel) toutes les 400 ms, de manière
à avoir un pixel à la place d'un caractère, mais comme ce n'est
pas le cas, l'interprétation de la dérive est un peu différente.
On voit ici, avec MultiPSK, une légère dérive vers le haut qu'il
sera facile à corriger avec les flèches :

SCHÉMA

CIRCUIT
IMPRIMÉ (Côté composants, cuivre en transparence)

RETOUR ACCUEIL
|