MANIPULATEUR ELECTRONIQUE

Ce
manipulateur-générateur est la copie conforme de la description faite par F5RRB,
concepteur de ce projet, dont nous donnons à la fin de cette page,
les coordonnées Web. Il est destiné à être
utilisé avec un manipulateur double contact mais ne peut malheureusement
pas accepter une pioche ordinaire.
Ses principales caractéristiques sont :
-
Gestion d'une clef à deux contacts en mode iambic A ou B avec possibilité
de modifier le sens de manipulation des palettes. -
Générateur de groupes aléatoires pour l'apprentissage de la lecture
au son avec possibilité d'être en mode Farnworth en dessous d'une
vitesse de 18 WPM (mots par minute). Rappelons que le mode Farnworth
consiste à générer des caractères à 18 WPM mais à augmenter l'espace
entre caractères pour ralentir la vitesse globale de transmission.
Cela permet d'habituer l'oreille à déchiffrer un caractère dont
les points et les traits sont manipulés rapidement, mais en laissant
un espace suffisant pour identifier ce caractère et l'écrire. Au
fur et à mesure de l'apprentissage, cet espace va diminuer jusqu'à
arriver à la vitesse déjà confortable de 18 WPM. Ensuite c'est l'ensemble
des éléments du caractère, points, traits et espaces qui vont
se réduire en fonction de l'augmentation de la vitesse. -
Plage de vitesse de 5 à 60 WPM. -
Mémoire de 192 signes élémentaires (points, traits, espaces) qui
permettront par exemple d'en faire un lanceur d'appel. -
Les paramètres de tonalité, volume et vitesse sont ajustables par
le mini-clavier. -
Deux afficheurs sept segments à LED permettent de visualiser la vitesse
de transmission.
SCHÉMA

RÉALISATION
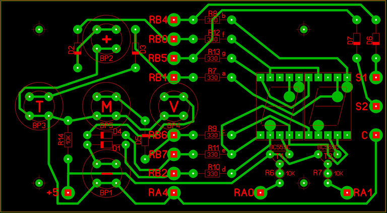
Nous
avons redessiné les circuits imprimés pour les adapter au coffret
devant les accueillir :


UTILISATION
Cette
page n'ayant pour but que de signaler cette très belle réalisation
de F5RRB, nous vous conseillons de télécharger les fichiers keyer.pdf
et piccw6.zip à l'adresse : http://f6kmf.free.fr/f5rrb
RETOUR ACCUEIL
|