ALIMENTATION REGULÉE
POUR PERCEUSE

Nous avons tous constaté
qu'un petit moteur à courant continu du genre de celui d'une
perceuse miniature a tendance à ralentir quand le couple
augmente. Cela est particulièrement vrai lorsque l'on
utilise des forets de grand diamètre, des fraises ou des
meules.
L'idée
qui vient à l'esprit est d'augmenter la tension d'alimentation
mais ceci a pour inconvénient une vitesse de rotation à
vide trop élevée. L'idéal serait de moduler
la valeur de cette tension en fonction de la charge appliquée. C'est
ce que réalise le petit montage présenté ici
et qui est en service depuis de nombreuses années sans défaillance.
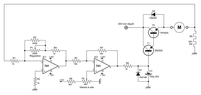
SCHÉMA

Le
principe consiste à prélever sur une résistance
en série avec le moteur, une tension proportionnelle à
l'intensité parcourue dans celui-ci. L'intensité croît avec la charge et le premier ampli OP, par
l'intermédiaire du second, augmente la tension sur l'ensemble
darlington de régulation. La
tension d'alimentation maximale du moteur, ici 25 V, doit être compatible
avec les caractéristiques de celui-ci. Elle vient d'un deuxième
transformateur avec un redresseur et un condensateur de filtrage.
L'alimentation des
deux amplis OP est obtenue avec des classiques 78L18 et 19 en boîtier TO92. Le
condensateur de 100 µF est un élément anti-pompage
qui assure un compromis entre la réactivité et la
stabilité du système.
CIRCUIT IMPRIMÉ (Côté composants, cuivre en transparence)

N.B.
: La résistance R2 de 470k a été soudée
sur le potentiomètre P1 pour une raison pratique, mais
pourrait être directement implantée sur le circuit imprimé.
UTILISATION :
Elle
est très simple, il suffit de choisir avec P2 la vitesse
de rotation à garder constante malgré le couple de
travail. En freinant le moteur à la main, il faut trouver
la position de P1 qui va maintenir constante cette vitesse de rotation
malgré l'effort. Réglé trop bas, le moteur
aura tendance à ralentir et réglé trop haut,
il va s'emballer sous l'effort.
Bon
perçage !
RETOUR ACCUEIL
|